学校官网
菜单按钮条纹
菜单按钮条纹
菜单按钮条纹
学校首页
部门首页
机构设置
部门简介
联系我们
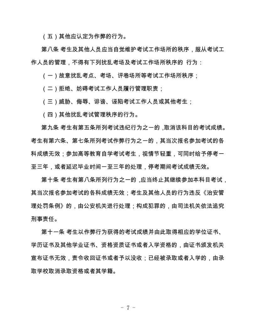
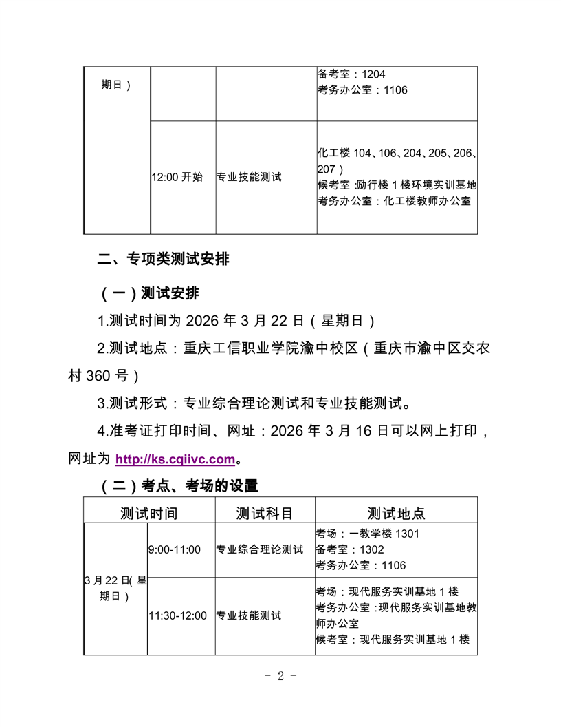
高职招生
专业介绍
就业信息
就业政策
创新创业
毕业生信息网
就业桥
迎新服务网
高职招生
当前位置:
首页
>
高职招生
重庆工信职业学院 关于2026年高职分类考试招生其他类、专项类职业技能测试工作的通知
时间: 2026/3/6
来源:本站
访问次数: